為切實保護在校大學生的生命財產安全,增強風險防範意識,提升自我防護能力,維護校園穩定,積極引導廣大在校師生對電信詐騙、傳銷和“套路貸”、“校園貸”等違法犯罪活動不參與、能識別、敢揭發,有效遏製電信詐騙、傳銷和“套路貸”、“校園貸”等違法犯罪活動向校園滲透, 2021年6月,藝術與設計係開展了“防範騙局很簡單、拒絕誘惑心不貪”係列主題思政教育活動。
本次主題思政活動內容包括主題班會、主題圖片展、主題手抄報、倡議簽名、微信公眾號推送、微視頻接力等。
(一)主題班會的開展
我係各班級在輔導員、學生幹部的帶領下,積極開展了以防範詐騙、傳銷、拒絕校園貸及套路貸為主要內容的主題班會,同學們一起觀看了關於防範電信詐騙、打擊傳銷和校園貸的微電影《無盡的謊言》、《傳銷筆記》、《金融產品,想說愛你不容易》、《未來可期、青春不貸》、《網貸陷阱》等視頻;從電信詐騙、傳銷、校園貸的背景、現狀、手段等方麵,詳細講解電信詐騙、傳銷、校園貸的風險與危害,其中穿插真實的電信詐騙、傳銷、校園貸案例,讓大家感同身受,深知傳銷、校園貸不可觸碰,同時增強電信詐騙的防範意識。


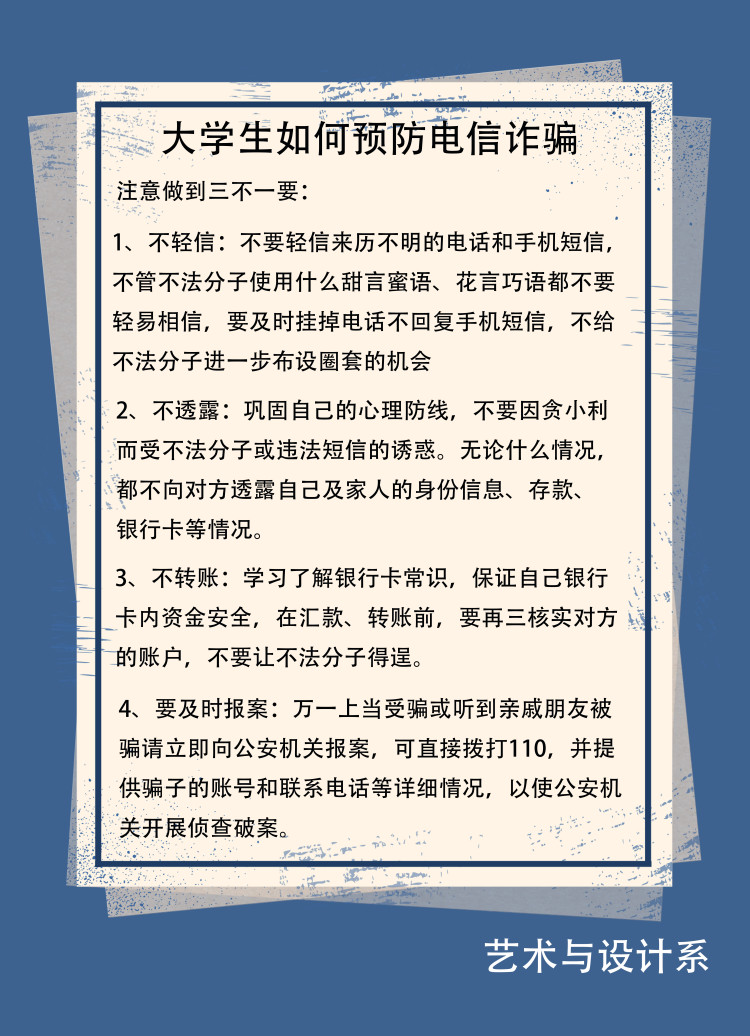
(二)係列主題圖片展活動的舉辦
2021年6月,我係舉辦了以“預防電信詐騙”為主題的圖片展,地點在鯤池樓一樓大廳。通過圖文並茂的圖片向廣大師生介紹了什麽是電信詐騙、電信網絡詐騙的特點有哪些、常見的電信詐騙手段、大學生如何預防電信詐騙、預防電信詐騙宣傳口號等知識。






(三)“防範詐騙、傳銷,拒絕校園貸”主題手抄報設計大賽
6月10日開始,我係舉辦了 “防範詐騙、傳銷,拒絕校園貸”主題手抄報比賽。來自全校各係的四十多名選手創作了很多形式活潑、內容生動有趣、寓意深刻的主題手抄報,讓廣大同學了解電信詐騙、傳銷、校園貸的常見手段、危害性和防範對策,對遏製電信詐騙、傳銷、校園貸等活動向校園滲透,創建平安和諧校園,幫助同學們樹立正確的消費觀、價值觀、擇業觀具有重要意義。









(四)“防範騙局很簡單 拒絕誘惑心不貪”倡議簽名活動
6月17日,我係團總支、學生會舉辦了“防範騙局很簡單 拒絕誘惑心不貪”倡議簽名活動,得到了很多同學的響應,同學們紛紛在條幅上簽名,明確了樹立文明、理性、科學的消費觀念,不相互攀比、不過度消費,增強防範意識,遠離各種騙局,遠離厄運之手!



(五)微視頻接力活動
我係團總支、學生會製作了以“遠離校園網貸 謹防網絡詐騙”為主題的微視頻和的微信推文,通過微視頻和微信公眾號宣傳,讓廣大同學認識到電信詐騙、傳銷、校園貸的危害,並倡導廣大學生樹立正確人生觀、價值觀、世界觀。
