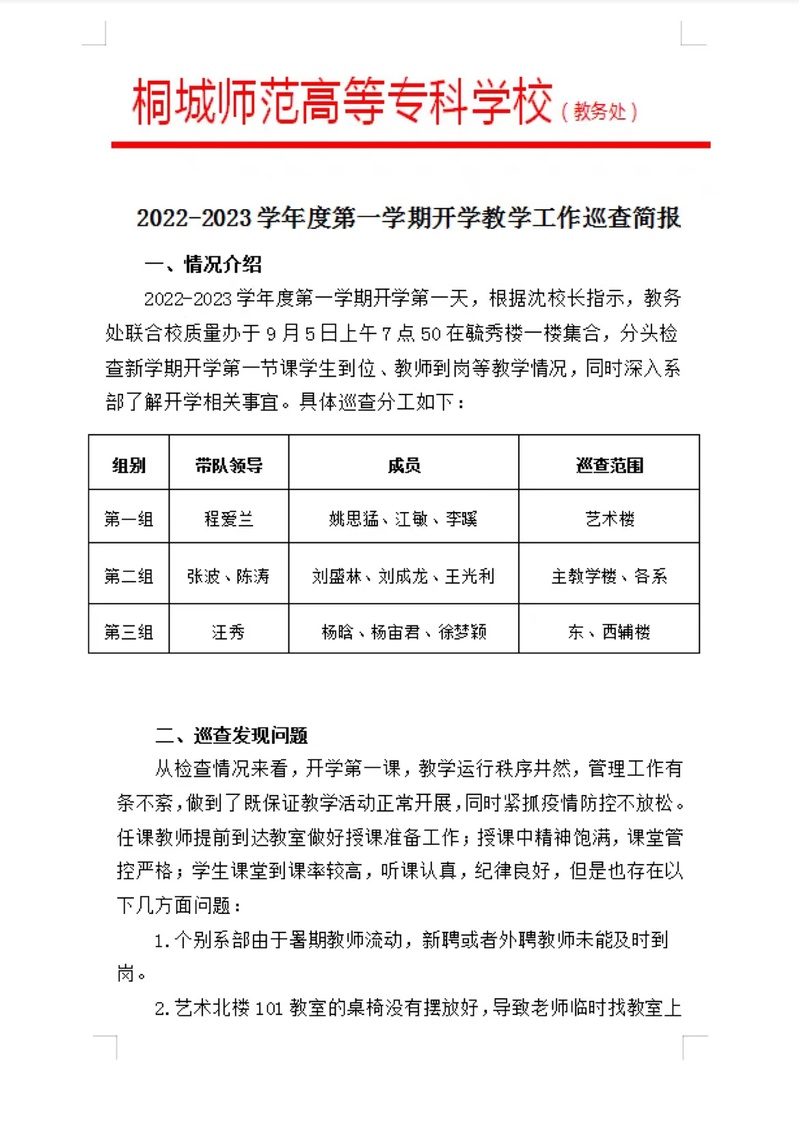
2022-2023學年度第一學期開學教學工作巡查簡報
發布人:教務處  發布時間:2022-10-08   瀏覽次數:357